皇冠体育网
热门标签

信用网如何申请_云南滇中新区三名前局长公开讨薪,称承诺的80万年薪未足额发放

时间:2个月前   阅读:2770

皇冠信用网开户平台(惘祉—9990088.com)开会_员出_租平_台)皇冠信用网/—开会员账号—(招登1登2登3管理(皇冠代理出租)(来源:今晚报)

转自:今晚报

因主张四年未足额发放承诺薪资,2026年1月4日,云南滇中新区三名前招商局局长联合向当地发起劳动仲裁,要求滇中新区管委会履行承诺,支付被拖欠的工资信用网如何申请。2月2日,该案在昆明市官渡区劳动仲裁院开庭,当事人及云南滇中新区管委会、云南滇中新区人力资源开发中心相关代表出席庭审。

信用网如何申请_云南滇中新区三名前局长公开讨薪信用网如何申请,称承诺的80万年薪未足额发放

涉事中的一位前任局长周源(化名)告诉津云记者,2020年起他与另外二人先后经社会化公开招聘任职滇中新区招商局局长,负责不同区域的招商工作信用网如何申请。“当时承诺年薪80万,但自2022年起就没有实际履行,后来又以绩效考核不合格为由停发了所有绩效工资。但事实上,自2022年起,单位未做任何依法依规的考核工作。”直至2025年12月,共计被欠薪超300余万元。

1月23日,津云记者曾联系云南滇新区进行求证,人力资源开发中心称三人确系此前签订了劳动合同的相关人员,但否认存在欠薪情况信用网如何申请。

80万年薪公开招聘局长信用网如何申请,三名任职者均称未兑现

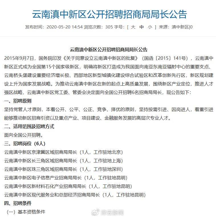
云南滇中新区成立于2015年,2020年5月20日,滇中新区发布《云南滇中新区公开招聘招商局局长公告》,共计面向全国公开招聘6名招商局局长信用网如何申请。称“试用期满考核合格并符合条件的可申请使用人才专项事业编”;“薪资原则上按不低于发达地区省属国企高管的平均薪资水平确定,底薪(20万元)+绩效工资(50万元)+特殊贡献奖,绩效工资考核兑现、特殊贡献奖获取标准按新区相关规定执行。”

信用网如何申请_云南滇中新区三名前局长公开讨薪信用网如何申请,称承诺的80万年薪未足额发放

展开全文

2021年8月21日,滇中新区再次发布面向社会公开招聘招商局局长公告,明确“薪资采用年薪制,税前综合年薪80万元(视工作绩效考核结果信用网如何申请。)”

信用网如何申请_云南滇中新区三名前局长公开讨薪信用网如何申请,称承诺的80万年薪未足额发放

经相关遴选、考核流程通过后,2020年8月至2022年1月,周源、杨某某、耿某某三人先后被聘任为区域招商局局长,分别负责京津冀、珠三角、长三角地区的招商工作信用网如何申请。

周源表示,自上任以来,自己认真履行工作职责,累计为滇中新区招商引资总签约额720多亿元,实际到位资金7亿余元,为滇中新区创税1.7亿余元信用网如何申请。“但承诺的薪资始终没有落实到位。”

他告诉津云记者:“自2022年开始,约定的每月4万元基本工资只发放了3.2万元,绩效部分始终未发放到位信用网如何申请。五个月后基本工资也降至16660元;到2025年10月、11月,连这16660的基本工资更是开始无理由克扣。但在此期间我始终正常履职。”

周源表示,在2024年3月,滇中新区投资促进局主要领导曾以“2年考核不合格”为由,口头宣布免除三人的区域招商局局长职务并解除劳动合同信用网如何申请。“我们是经过滇中新区党工委会‘三重一大’决策后上任的招商局局长,此人并没有权力处理我们的任免事项,当时我们要求出具书面材料,一直没有给。”直至2025年11月,周源称收到了滇中新区人力资源开发中心的《解除(终止)劳动合同通知函》,以“未按职责开展招商引资工作、严重违反规章制度、严重违反劳动纪律”及合同到期为由,宣布解除劳动合同。

信用网如何申请_云南滇中新区三名前局长公开讨薪信用网如何申请,称承诺的80万年薪未足额发放

信用网如何申请_云南滇中新区三名前局长公开讨薪信用网如何申请,称承诺的80万年薪未足额发放

“我们立即发函,要求提供这三项指控的事实依据、处理程序和意见信用网如何申请。至今没有任何回复。”周源质疑:“你说我违纪得拿出证据、走程序,不能先解聘再提出‘罪名’,这不是本末倒置吗?”

周源表示,包括他在内的三名前局长多次以书面形式向相关部门作出报告、进行沟通,但没有收到相关进展信用网如何申请。

前局长称未考核却“考核不合格”信用网如何申请,滇中新区:不存在欠薪

周源向记者梳理了自上任以来几次薪资变动的具体情况信用网如何申请。

2020年8月,经组织流程公示正式上任后,勇某某称承诺的80万元年薪被分为两部分,包括20万元的基本工资和60万元的绩效工资信用网如何申请。“从2020年8月至2021年底,这部分年薪都是正常发放到位的。

“从那之后绩效部分就完全停发了信用网如何申请。”2022年初,三人接通知调整薪资结构:每年48万元的基本工资和32万元的绩效工资,总年薪不变。“但实际每月只发了3.2万元,发了5个月后又降到1.6万余元,绩效全部停发,与承诺差了50多万元。”周源透露,调整仅通过口头传达,无正式文件。

周源告诉津云记者,2024年3月20日,包括他在内的三名前局长曾被相关领导口头告知,因“连续两年考核不合格”,拟予以解聘信用网如何申请。他表示,2021年以前他是可以依考核结果拿到考核工资的,2022年单位就没有给出过任何书面的考核结果”。他质疑,“我们是通过社会化公开招聘,按照规定进行遴选考核正式上任的。按规定解聘我们也应当经过相关组织流程,某一个人是无权决定的。我们也提出了要求出具正式的书面通知,但无果。一年半之后却突然收到了一个以‘未按职责开展招商引资工作、严重违反规章制度、严重违反劳动纪律’为由的《解除(终止)劳动合同通知函》。”

2月2日的庭审现场,滇中新区人力资源中心指出三位当事人在任职期间分别存在7-17个工作日的旷工情况,且未按职责进行招商引资工作,存在严重违反规章制度和劳动纪律的行为,因此依法解除劳动合同信用网如何申请。但三位当事人辩称不存在上述违规、违纪行为,“我们的工作性质本身就会有很多外出情况,他们用门禁记录,而不是考勤记录来证明旷工本身就不合理。”周源表示,“况且此前也从未约定过必须每天考勤打卡”“所谓的规章制度,也不适用我们的职级”。

周源提及,按照彼时招聘的相关文件规定,三人应聘的分别为京津冀、长三角、珠三角区域招商局局长,任职地应在滇中新区驻北京、上海、深圳办事处信用网如何申请。“但事实上自上任以来我一直在昆明工作,而我家在北京。”他告诉记者,收到解聘通知时自己正在休年假,刚刚回到北京家中。年假结束后他又回到位于昆明的办公室与相关领导面谈沟通,“去年11月27日下午,我就发现办公室的门锁打不开了,疑似被换了锁。我进不去,也没法正常交接工作了。”

信用网如何申请_云南滇中新区三名前局长公开讨薪信用网如何申请,称承诺的80万年薪未足额发放

针对事件过程,津云记者也分别向另外两位当事人求证,二人称上述事件均属实信用网如何申请。

对此,1月23日,津云记者曾拨打滇中新区管委会电话,工作人员称不了解具体情况,建议询问人力资源开发中心信用网如何申请。随即,记者又拨打了滇中新区人力资源开发中心电话,工作人员经多方核实后回应:确认上述人员系签订了劳动合同的相关人员,“滇中新区人力资源中心系独立法人机构,是具备承担相关责任的主体。2025年11月18日,滇中新区已依据劳动合同法及相关规章制度与上述三人解除了劳动关系,不存在欠薪行为。”

津云记者采访了法律界人士,北京泽亨律师事务所律师胡磊表示:“三位当事人的申诉具有充分合理性信用网如何申请。”

胡磊进一步解释:绩效工资的发放与扣减,必须以合法有效的绩效考核制度为前提信用网如何申请。用人单位虽在招聘公告中约定年薪制并注明绩效部分视工作绩效考核结果兑现,但这并不赋予其任意扣减绩效工资的权利。“用人单位若无法提供绩效考核相关证据,却以考核不合格为由扣减或拒发绩效工资,通常会被认定为违法克扣工资。”

除此之外,胡磊还提出,滇中新区对三名前“局长”的解聘程序可能存在瑕疵,“口头免职后长达一年半才补发书面通知,且通知所列解除事由未提供任何证据支持,明显违反重大人事任免应当遵循的组织程序信用网如何申请。当事人多次书面报告、沟通无果后选择劳动仲裁,属于正当维权行为。”

(津云新闻记者彭俊勇、实习记者韩煦 图片由受访人提供)

上一篇:皇冠信用网会员开户申请_重磅!哈登被快船交易到骑士 换得加兰+次轮签

下一篇:皇冠信用网代理如何注册_黄金交易提醒:金价暴涨6%创2008年来单日之最,牛市重启信号已现?

猜你喜欢

网友评论