皇冠代理盘口 _今晚开始预约!马年贺岁纪念币、纪念钞来啦!预约攻略→
皇冠信用网代理怎么申请(www.www.9990088.com)皇冠_官方信用网线上直营平台,皇冠信用网代理帐号申请、信用网会员注册爱好纪念币收藏的朋友注意啦皇冠代理盘口 !
定好闹钟
一年一度的
生肖纪念币、纪念钞预约兑换
即将开始
马年贺岁币将于
1月13日22时启动预约
马年贺岁钞将于
1月13日22时30分启动预约
两者预约期均截至1月14日24时
一起来看
基本信息
2026年双色铜合金纪念币
面值:10元
发行量:1亿枚(含留存历史货币档案1万枚)
规格:圆形皇冠代理盘口 ,直径27毫米
材质:双色铜合金

展开全文
2026年贺岁纪念钞
面值:20元
发行量:1亿张(含留存历史货币档案2万张)
规格:票面长145毫米皇冠代理盘口 ,宽70毫米
材质:塑料

预约方式
预约时间
2026年贺岁币预约期为2026年1月13日22时至2026年1月14日24时;
2026年贺岁钞预约期为2026年1月13日22时30分至2026年1月14日24时皇冠代理盘口 。
公众可通过承办银行官方网站等线上渠道或在营业时间内前往承办银行公布的预约兑换网点进行预约登记皇冠代理盘口 。
2026年贺岁双色铜合金纪念币和纪念钞每人只能各预约一次皇冠代理盘口 。
预约兑换限额
2026年贺岁双色铜合金纪念币每人预约、兑换限额为20枚皇冠代理盘口 。2026年贺岁纪念钞每人预约、兑换限额为20张。
兑换安排
承办银行于2026年1月20日至1月26日办理2026年贺岁双色铜合金纪念币和纪念钞预约兑换皇冠代理盘口 。公众可按照约定的时间,持在预约系统中登记的有效身份证件,前往约定的承办银行网点办理预约兑换业务。若本次预约未兑换,相关信息将被记录,并影响下一次普通纪念币兑换,请预约成功的公众按时办理兑换。
中国人民银行各分支机构可根据实际情况延长2026年贺岁双色铜合金纪念币和纪念钞兑换期皇冠代理盘口 。

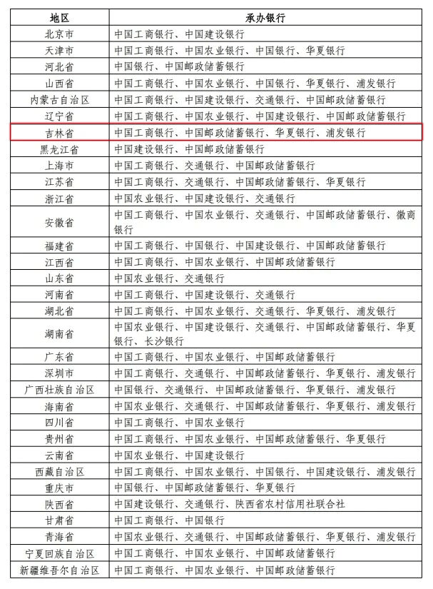
承办预约兑换工作的
银行业金融机构
中国工商银行、中国农业银行、中国银行、中国建设银行、交通银行、中国邮政储蓄银行、华夏银行、浦发银行、徽商银行、长沙银行、陕西省农村信用社联合社(以下统称承办银行)共同承担2026年贺岁双色铜合金纪念币和纪念钞的预约兑换工作皇冠代理盘口 。各地区具体安排如下:

关注“吉林省总工会”,发消息“纪念币”即可查看预约通道等皇冠代理盘口 。
猜你喜欢
- 8小时前皇冠信用网需要押金吗 _外媒披露细节:美以等来“难得机会”,哈梅内伊住所被投掷约30枚炸弹
- 14小时前如何申请到皇冠信用网 _2026春节苹果销量暴涨110%,小米则跌幅最大
- 20小时前皇冠信用网庄家 _以军对伊朗发动最大规模打击
- 5天前皇冠会员注册 _9年来首次访问中国!一想起解放军的军容,特朗普忍不住发出赞叹
- 6天前皇冠足球平台 _伊朗革命卫队接管真主党,战时指挥权确立,中东彻底摊牌,美军开战只会两败俱伤
- 1周前皇冠信用网开户 _美国靠不住,德国总理通告全球,下周访问中国,默克尔重出江湖?
- 1周前皇冠网 _脱口秀演员徐志胜回济宁老家过年,家门口成“打卡点”,热情配合拍照签名,乡邻:像亲戚一样毫无架子
- 1周前皇冠网 _手气爆棚!河南52岁男子打麻将连续自摸胡牌,兴奋过度,突然栽倒牌桌
- 1个月前U23足球亚洲杯 _徐州市委书记:实事求是,顺其自然
- 1个月前皇冠网 _局势反转出乎意料!委内瑞拉新总统与特朗普通话,气氛很棒,还要接触诺奖得主
- 1个月前皇冠比分 _湖南省委常委、常务副省长张迎春任新疆维吾尔自治区党委常委
- 1个月前皇冠app _积雪深度超18厘米!河南暴雪时间定了:就在下周一
- 2个月前皇冠代理占成 _一个悠悠球卖1万8千元!部分地区已断货,网友:我的童年不配……
- 2个月前皇冠代理盘口 _今晚开始预约!马年贺岁纪念币、纪念钞来啦!预约攻略→
- 2个月前皇冠如何代理 _利用担任南京市纪委书记、市委副书记、市人大常委会主任等职务便利,龙翔收受巨额财物
- 2个月前皇冠信用盘申请 _美国国务院:特朗普政府已撤销逾10万份签证
- 2个月前皇冠浮动额度 _三个“1”合起来就是“川”!网友建议将1月11日定为合川杀猪节,文旅委回应:可能会采纳
- 2个月前皇冠会员注册 _杭州饭店老板娘急哭!“顾客”扫码付钱,自己却被扣近千元!警方紧急提醒:切勿在视频通话或聊天中展示收付款码
- 2个月前皇冠登2开户 _官方通报“4名评标专家在评标过程中身体不适送医,事后被解聘”
- 2个月前皇冠登3代理 _安东尼奥提醒弟子保持专注 中、泰两队均有1名主将停赛
- 2个月前皇冠tg @mos011 _五常国家已集体“站队”!高市早苗送中国4个字,日本网民:16年前的噩梦将重现?
- 2个月前皇冠tg @xinyongwang _委内瑞拉刚说救马杜罗,特朗普就签署行政令,宣布美国进入紧急状态
- 2个月前皇冠hga010 _阿隆索点评皇马失利:这场比赛是所有赛事中最不重要的
- 2个月前皇冠体育正网 _人社局工作人员发现系统漏洞,拉所长下水骗养老金,两人退休后惶惶不可终日,最终获刑


网友评论