怎么注册皇冠信用盘 _黄荷凤院士团队研发出“弱精修复凝胶”,可改善精子活力
皇冠信用网正版开户huangguan.hk—)开会员号,占成\登3代理\皇冠皇冠信用网_皇冠信用网招登1登2平台出租近年来,全球男性精子质量持续下滑怎么注册皇冠信用盘 。早在2022年11月,以色列希伯来大学教授哈盖·莱文领导的研究团队在《人类生殖进展》期刊发表一项荟萃分析研究,分析了过去约40年,涵盖53个国家精液样本的数百篇出版物。莱文团队发现,从1973年至2018年,全球男性平均精子数量下降62%,精液中的精子浓度下降52%。精子数量和浓度的下降,意味着男性生育能力的下降。
精子质量下降是男性不育的主要原因,临床表现为少精症、畸精症和弱精症怎么注册皇冠信用盘 。目前,临床上对精子质量下降的治疗策略有限,疗效存在显著的个体差异,且缺乏能够直接、精准修复精子本身结构与功能的靶向生物制剂。
近日,中国科学院院士黄荷凤团队联合陆军军医大学曹佳教授团队等在国际期刊《The Innovation》的translational patent版块发表了一项研究成果:成功开发出一种名为“Hydrogel-mEVs-SKAP2”的外用凝胶,可通过局部涂抹于睾丸区域,显著改善精子活力,为男性不育治疗开辟了全新路径怎么注册皇冠信用盘 。


发表的论文怎么注册皇冠信用盘 。 截图
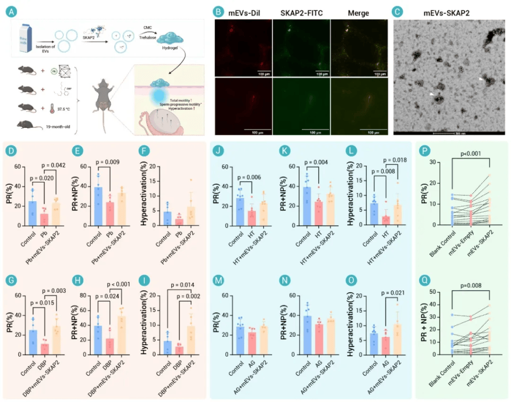
在这项研究中,研究团队利用牛奶来源的细胞外囊泡作为天然载体,将关键蛋白SKAP2装载于其中,再将其嵌入由羧甲基纤维素和海藻糖组成的水凝胶基质,这种水凝胶制剂可直接涂抹于阴囊皮肤,在多种精子损伤模型中分析了其对精子的修复效果怎么注册皇冠信用盘 。结果发现,在多种模型中,这种外用生物凝胶可显著提升精子质量。
展开全文
研究团队指出,该凝胶涂剂已在多种动物模型中验证有效,无论是重金属铅暴露、塑化剂(邻苯二甲酸酯)损伤、高温应激,还是自然衰老导致的精子功能下降,使用该凝胶后,精子运动指标显著提高,超活化能力显著恢复怎么注册皇冠信用盘 。
实验数据显示,在重金属铅暴露小鼠模型中,涂抹这一凝胶后,精子前向运动力显著提升,由12.3%提升至23.3%;在塑化剂DBP暴露模型中,涂抹这一凝胶后,不仅显著提升了精子前向运动力(11.1%提升至29.4%),还显著改善了精子总活力(提升2.4倍);在高温热应激模型中,有效逆转了因局部温度升高导致的精子活力下降怎么注册皇冠信用盘 。
不仅如此,研究团队还在国内总共招募了16名弱精子症志愿者,进行了体外实验,将志愿者的精子与Hydrogel-mEVs-SKAP2共培养,与对照组相比,同培养组精子前向运动力、总活力显著提升,初步证明了其对人类精子功能的改善潜力怎么注册皇冠信用盘 。
研究团队认为这项研究首次把“精准蛋白递送+透皮给药”理念引入男性生育力修复,既避免了口服药物的副作用,又实现了对受损精子的靶向修复,为治疗精子质量下降提供了首个靶向修复策略怎么注册皇冠信用盘 。
与此同时,这款制剂设计为居家外用,操作简便、无创安全,有望让患者在家即可进行治疗,极大提升依从性和可及性怎么注册皇冠信用盘 。目前,相关技术已申请并授权7项中国发明专利和2项国际PCT专利。
研究团队透露,针对这款制剂如何修复损伤精子、改善弱精症状的深入机制,团队也进行了进一步研究,预计将于近期发布研究结果怎么注册皇冠信用盘 。同时,团队正积极申报国家二类医疗器械证,期望日后能进行临床转化落地,早日惠及患者。
文章第一作者为陆军军医大学张光辉教授,上海第一妇婴保健院主管技师孙宽,复旦大学附属妇产科医院硕士周嘉茗,深圳妇幼保健院林仙华主任,通讯作者为黄荷凤院士,陆军军医大学曹佳教授,重庆医科大学任静朝副教授,复旦大学附属妇产科医院/生殖与发育研究院研究员张晨怎么注册皇冠信用盘 。
猜你喜欢
- 1个月前网上买球怎么买 _20℃!湖北大部雨水退场三日,抓紧赏花!下一轮雨已安排
- 1个月前买球的正规网站 _世界杯资格赛-韩旭22+8王思雨17分 中国女篮胜巴西
- 1个月前信用平台出租 _给了机会不中用!国米战平+遭争议判罚,但米兰输球再送1分优势
- 1个月前皇冠信用盘登1 _漂白鸡爪、AI被“投毒”、哈啰被点名……315晚会曝光了什么
- 1个月前皇冠足球平台代理 _兵工厂的“晚场秀”:替补双响绝杀埃弗顿,道曼书写英超最年轻进球历史,剑指欧冠
- 1个月前世界杯皇冠代理平台 _伊朗使用子母弹轰炸以色列,意图实施“斩首”,以媒拍到下落画面
- 1个月前信用盘怎么开户 _市民举报西安一商业街小店门头挂七个招牌,多家外卖店共用一个后厨,官方通报
- 1个月前法国 vs 洲际附加赛2组胜者 _俞白眉透露《镖人》已经差不多回本 直言武侠电影最大困境是演员断层
- 1个月前皇冠信用网代理登1 _国米第12轮输给米兰之后连续15轮不败,但今天又被米兰终结
- 1个月前皇冠信用网开号 _“霸总”围猎中老年女性,人大代表急了
- 1个月前皇冠信用网平台代理 _骇人!德黑兰降下“黑雨”,伊朗专家:美以蓄意制造灾难
- 1个月前皇冠注册平台 _明天,油价又要调整!加满一箱50L的95#汽油,预计将增加20.5元
- 1个月前皇冠信用账号怎么开 _微镜头·习近平总书记两会“下团组”丨中国式现代化,每个人都是主角
- 1个月前皇冠信用网要押金吗 _俄罗斯发动大规模袭击,乌克兰多地停电!美国向乌求援,泽连斯基:对技术交流和武器交换持开放态度!乌方:要无人机就拿“爱国者”换
- 1个月前皇冠信用网可以占几成 _巴尔韦德补时绝杀:惊天远射助皇马逆转塞尔塔!
- 2个月前皇冠信用网出租 _毛绒玩具当妈妈,被全世界心疼的小猴还有救
- 2个月前皇冠信用网代理 _阿里批准林俊旸辞职,知情人士:没有用商业化目标考核基模
- 2个月前皇冠信用网开户 _血债血偿!伊朗发起“斩首”行动,导弹直击以总理办公室,内塔尼亚胡开战即溜
- 2个月前皇冠信用网代理申请 _主持人李佳念发文:迪丽热巴·迪力木拉提请你平安
- 2个月前足球外围买球网站 _全国人大代表方燕:建议强制清退严重侵害业主利益的物业公司
- 2个月前皇冠信用网申请条件 _美媒爆:美国正为未来24小时内“大幅增加”对伊朗袭击做准备
- 2个月前皇冠信用网账号申请 _一面黑色哀悼旗升起,伊朗首个盟友参战,向以色列发射导弹,特朗普被坑惨了
- 2个月前皇冠登3管理出租 _伊朗4枚弹道导弹“突袭”美军航母,却变成一场“昂贵的烟花秀”
- 2个月前皇冠信用网在哪里开通 _多位青岛旧将出战中国超级杯,北京国安2:0战胜上海海港夺冠


网友评论